剛剛結束2020年里,新能源汽車逆勢回暖,一批企業脫穎而出,在全球汽車產業格局中嶄露頭角,新能源汽車正式進入市場化發展元年。2021年,十四五開局,新發展格局正加快形成,“2030碳達峰、2060碳中和”國際承諾已許下,汽車革命邁向以智能化、網聯化為核心的中高級發展階段……與全球疫情蔓延、國際政治局勢動蕩等外部因素疊加,可以預見:接下來兩年,新能源汽車將面臨史無前例的嚴峻挑戰,產業發展又一次迎來關鍵時刻。
我們該如何審視新能源汽車面臨的新發展格局?如何解讀新目標任務?如何制定新發展路徑?1月15日,第七屆中國電動汽車百人會論壇(2021)將以“新發展格局與汽車產業變革”為主題拉開大幕。
作為2021年的第1場高規格的行業論壇,中國電動汽車百人會論壇(2021)自啟動以來備受關注。然而疫情當前,根據釣魚臺國賓館和北京市關于舉辦大型活動的最新防疫要求,本屆百人會論壇將首次采取線上方式舉辦。屆時,將有來自國內外政府、行業機構、研究機構及相關企業的200余位會議代表,在線上與大家分享觀點、展開交流。
一、會議安排
中國電動汽車百人會論壇(2021)將于1月15-17日舉辦,大會主題聚焦“新發展格局與汽車產業變革”,3天會議期間共設置2場高層論壇以及7場主題論壇。根據北京市及釣魚臺國賓館防疫要求,不允許舉辦100人以上的集會活動。本屆大會取消線下參會報名,取消現場聽會觀眾,百人會歡迎各界嘉賓采取觀看視頻直播的方式遠程參會。
本屆大會首日(即1月15日,周五),將舉辦第五屆中英電動汽車創新論壇,由中國電動汽車百人會聯合英國國際貿易部、英國駐華大使館共同發起,以“中英高性能電動汽車創新與合作”為主題,邀請來中英兩國相關部門、行業專家和企業代表共同就中英兩國在高性能電動汽車領域的技術創新和產業化合作路徑深入探討。
大會的第2天(即1月16日,周六)是本屆論壇的重頭戲,被譽為“產業發展政策窗口及風向標”的2場高層論壇將相繼召開。上午為國際論壇,主題為“碳達峰與碳中和目標下的汽車與交通轉型”,來自歐、美、日、韓等國際機構及企業代表將與中國新能源汽車產業代表,共同就汽車與交通產業在實現碳達峰與碳中和目標過程中的政策、企業戰略及行動交換經驗與觀點。下午為高層論壇,主題與本屆大會相同,即“新發展格局與汽車產業變革”,相關政府領導、企業代表與行業專家將深入探討汽車產業正在加快形成的新發展格局之間的關系,新能源汽車應發揮的作用,下一步產業發展所面臨的問題,需要的政策支持及政策落地等一系列問題。
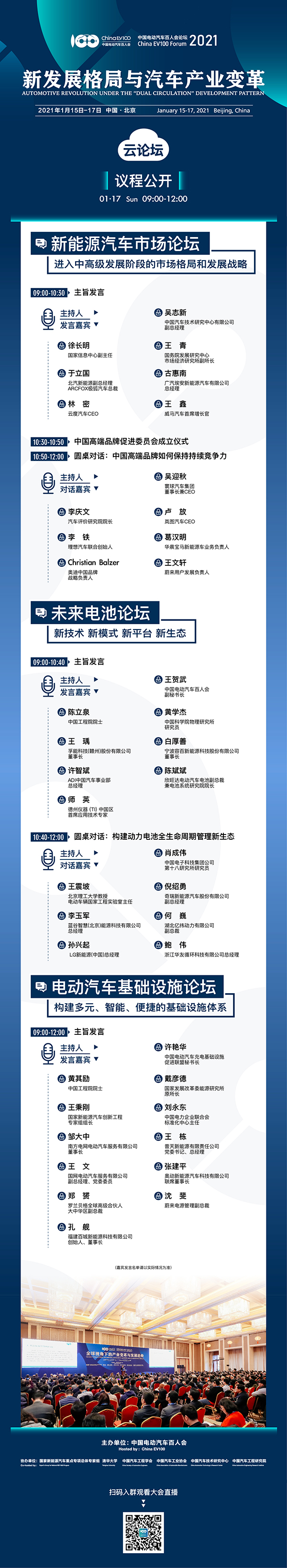
大會第3天(即1月17日,周日)將連續進行6場專題論壇,上午、下午各并行舉辦3場,全方面回應產業發展的熱點、難點及重點問題,覆蓋新能源汽車市場與消費、電動汽車核心零部件及關鍵技術、智能汽車、基礎設施、商用車與投融資等議題,在主旨演講之外,還將圍繞“中國高端品牌如何保持持續競爭力”“構建動力電池全生命周期管理新生態”“商用車電動化與智能化新業態”“(新能源汽車)創新領域的新賽道和投資邏輯”“如何看待高成長性科技公司的市場估值”等話題,舉辦5場圓桌對話,近百位來自各領域的行業專家及領軍企業代表將“現身說法”,給線上的各位觀眾呈上一場精神盛宴。
二、參會須知
今年是百人會論壇舉辦以來面臨的外部環境最為復雜的一年,也是挑戰最為嚴峻的一年。為方便更多嘉賓采取觀看會議直播的方式“云參會”,百人會今年開放所有會議的視頻直播通道,并聯合30余家媒體共同組成覆蓋千萬人次的大會視頻直播矩陣。
1、會議直播安排
本屆大會的線上會議共設3天9場論壇,其中包含16日2場全體大會,以及15、17日的7場主題會議。其中,【第五屆中英電動汽車創新論壇】、【國際論壇】、【高層論壇】、【新能源汽車市場論壇】與【全球商用車電動化與智能化可持續發展論壇】等6場會議將開設中、英雙語直播通道,為美國、歐洲、日本、韓國、印度等外籍嘉賓提供遠程參會的便利條件。

2、如何獲取直播鏈接?
論壇期間,嘉賓可登陸中國電動汽車百人會論壇(2021)官方微站,或關注中國電動汽車百人會官方微信(ChinaEV100),或掃描下方二維碼與百人會小秘書成為私信好友,上述3種方式均可第一時間獲取大會直播鏈接。
*大會微站地址

http://79.meeting.chinaev100.com
*百人會小秘書

除此以外,新華網、中國網、新浪汽車、搜狐汽車、21財經、汽車之家、懂車帝、百度、一點資訊、V訊網、新浪財經、蓋世汽車、太平洋汽車、中國汽車報、中國工業報、中國能源報、新京報、EV視界等30余家媒體將在大會期間開設直播間,共同組成本屆論壇的視頻直播矩陣,嘉賓也可以通過以上媒體平臺實時追蹤各場論壇直播與會議報道。
三、資料領取
2020年百人會的工作重心向智庫角色轉型,本屆論壇期間,將對外一次性發布17本重磅報告,主題將涵蓋當前新能源汽車及智能汽車產業發展的一系列重要及熱點課題,具體包括:《面向汽車革命的頂層設計與戰略協同》、《自動駕駛應用場景與商業化路徑》、《中小城市與農村電動汽車發展研究》、《動力電池全生命周期資產運營管理2.0》、《電車分離模式產業生態系統構建研究》、《智能汽車與智慧城市協同發展(2020)》、《中國電動物流車行業發展年度報告》、《中國智能網聯汽車投資價值分析與機會展望(2021)》等等。
自第六屆百人會論壇開始,出于環保考慮,大會開始試水以電子版報告取代紙質報告。今年,由于疫情影響會議全面轉為線上,以上17本報告也將以電子版方式在線上同時發布。希望獲取報告的嘉賓,可關注車百智庫公眾號(ID:EV100_Plus),也可以通過電腦登錄車百智庫線上平臺http://www.ev100plus.com/,自助下載電子版報告。

四、完整議程


