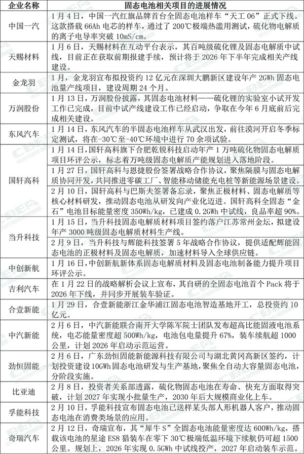
2026年年初,固態電池領域的熱度遠超預期,行業動態頻繁涌現。整車企業加速推進實車驗證工作,電池與材料企業則在核心材料突破和產能建設方面積極布局。多方攜手合作,共同推動固態電池從技術研發階段,邁向市場應用階段。
01
整車企業進展
紅旗:全固態電池樣車“天工06”已下線,其搭載的66Ah電芯通過多項嚴苛測試,硫化物電解質離子電導率達行業領先水平。
東風:半固態電池樣車在漠河完成冬季標定測試,驗證了電池在極端低溫環境下的性能穩定性。
吉利:自研全固態電池Pack即將下線,裝車驗證工作有序推進,其同時公布了詳細的產業化時間表。
奇瑞:發布高能量密度全固態電池“犀牛S”,并展示了搭載該電池的車型,在低溫下的超長續航能力,中試線投產在即。
02
電池與材料企業進展
比亞迪:硫化物固態電池技術取得重大突破,壽命和快充性能顯著提升,為其2027年實現小批量生產奠定基礎。
國軒高科:全固態“金石”電池中試線建成,能量密度目標達350Wh/kg,同時其將加速推進硫化物固態電解質項目環評。
中汽新能:聯合南開大學發布固液電池系統,電芯能量密度超500Wh/kg,計劃年內啟動示范運營。
當升科技:簽約建設大規模固態電解質材料生產線,并與輝能科技建立長期戰略合作關系。
其它企業:天賜材料、萬潤股份等,正推進硫化鋰及固態電解質中試線建設;合壹新能、金龍羽、勁恒固能等,擬投資建設固態電池生產基地,總投資規模龐大。
03
多元化應用新動態
孚能科技:積極拓展固態電池應用領域,已向頭部人形機器人客戶送樣,探索消費類場景應用新可能。
表:2026年初中國固態電池企業最新進展(不完全統計)

數據來源:動力電池應用分會研究中心整理
上述企業動態表明,固態電池產業已從實驗室樣品階段,邁入整車產品驗證與規模化生產籌備階段。產業鏈上下游正開展協同合作,加快推動技術落地,攜手助力固態電池產業走向成熟。
